学校首页
安全监管监察学院(西安)
联系我们
搜文章
搜老师
学院首页
学院概况
学科奠基人
学院简介
历史沿革
现任领导
组织机构
联系我们
党群工作
组织机构
规章制度
党务动态
工会工作
师资队伍
师资概况
两院院士
高层次人才
教师名录
博导信息
硕导信息
人才培养
本科生培养
研究生培养
人才培养动态
科学研究
科研概况
科研动态
科研团队
科研平台
科研成果
科研实验室
下载专区
学科建设
国家重点学科
博士后流动站
学术动态
学生工作
团学组织
学工动态
学子风采
校友风采
校友风采
立德树人
立德树人
学院首页
学院概况
学科奠基人
学院简介
历史沿革
现任领导
组织机构
联系我们
党群工作
组织机构
规章制度
党务动态
工会工作
师资队伍
师资概况
两院院士
高层次人才
教师名录
博导信息
硕导信息
人才培养
本科生培养
研究生培养
人才培养动态
科学研究
科研概况
科研动态
科研团队
科研平台
科研成果
科研实验室
下载专区
学科建设
国家重点学科
博士后流动站
学术动态
学生工作
团学组织
学工动态
学子风采
校友风采
校友风采
立德树人
立德树人
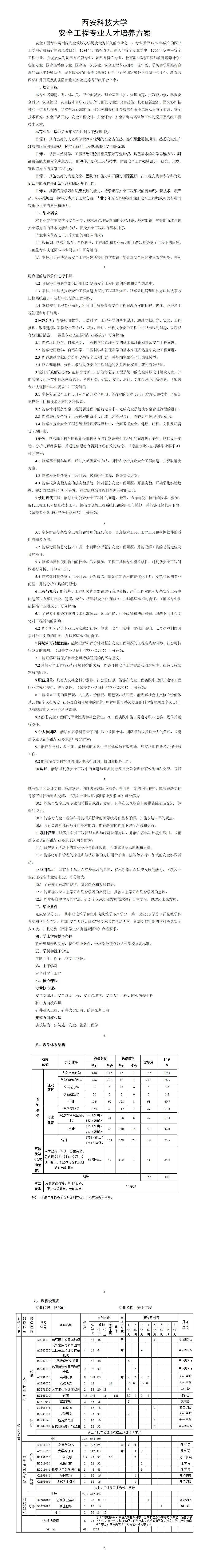
培养方案
安全工程
消防工程
应急技术与管理
安全工程
首页
培养方案
安全工程
2020版培养方案
发布时间:2020-07-22 浏览量:16 分享:
上一条:2022版培养方案
下一条:暂无